一、背景和项目分析
当前数字经济的快速发展与金税工程四期的全面落地,彻底改变了企业税务合规的外部环境。税收征管正式进入 “以数治税” 的智能时代,税务机关通过大数据技术实现对企业涉税数据的全维度、穿透式监管,任何细微的申报偏差或数据异常都可能被精准识别。与此同时,税收政策更新频率不断加快,跨区域经营、跨境业务的普及进一步增加了政策适配的复杂度,企业税务合规风险不再局限于传统的申报差错,还延伸到数据合规、关联交易定价、优惠政策适用等多个领域。
在这样的背景下,传统依赖人工核算、手动排查的税务合规模式已完全无法满足高效合规的需求,而当前市场上的税务人才培养体系存在明显短板。多数培训仍聚焦于基础办税流程或单一税种的知识讲解,忽视了数字化合规工具的操作应用、全税种风险的系统防控、涉税数据的分析解读等核心能力的培养,导致企业急需的复合型税务合规人才严重短缺,无法支撑企业应对日益严格的监管环境。
税务合规(CTC)职业能力项目正是在这一需求下顺势而生,精准解决企业合规痛点与人才培养缺口。项目将最新税收政策法规与数字化合规工具、全流程风控体系深度融合,通过系统化课程帮助从业者掌握智能合规平台的操作、涉税数据的深度分析、多场景下的风险识别与应对、政策动态的快速适配等关键技能。借助 CTC 项目培养的专业人才,企业能够构建起数字化、专业化的税务合规团队,有效降低合规风险与税务成本,同时精准把握税收优惠政策,优化税务管理方案,在激烈的市场竞争与严格的监管环境中建立稳固的合规优势。
二、项目管理机构
中国中小企业协会
本项目由中国中小企业协会主办并负责运营管理。协会是经国务院批准、在民政部注册登记的全国性社会团体,其颁发的证书在业内具有广泛认可度。
三、取得证书
1、税务合规(CTC)职业能力证书
参加培训,完成学习并通过考试、测评成绩合格的学员,可获得相应级别(初级、中级、高级)的税务合规(CTC)职业能力证书,该证书由中国中小企业协会颁发,通过中国中小企业协会网站查询。
2、专题培训证书
协会与人力资源和社会保障部社会保障能力建设中心达成合作,共同研发2025版培训课程方案、考核/测评实施方案,就税务会计专题培训项目共同开展培训工作。
凡由中国中小企业协会组织的会员单位参训学员,报名参加协会组织的税务会计师培训时,可同步免费参加人力资源和社会保障部社会保障能力建设中心提供的课程学习,考核成绩合格的,由中心颁发税务会计专题培训证书,并在人力资源和社会保障部教育培训网(edu.mohrss.gov.cn)提供查询服务。
四、项目优势
1、精准贴合本土征管,适配国内政策趋势
税务合规 CTC 证书体系紧密围绕中国税收征管实际,严格遵循国内财税法规要求,深度契合金税四期数字化转型趋势与最新财税政策导向。聚焦国内企业税务合规核心需求,针对性覆盖本土征管场景中的合规要点,确保证书内容与企业实际运营、税务机关监管要求高度匹配,帮助持证者快速掌握符合国内实践的税务合规操作逻辑
2、实战导向贯穿全程,构建全场景落地能力
课程以企业国内税务合规痛点为核心,覆盖政策深度解读、本土税务风险防控、税务稽查应对、日常合规管理等关键模块,由具备丰富国内实战经验的导师授课,全程聚焦 “实用方法 + 落地执行”。支持灵活线上学习模式,所学知识可直接应用于企业日常税务合规工作,快速解决实际问题。
3、考评规范权威背书,成为企业选聘硬指标
考评标准由国内资深财税专家、企业财税高管联合制定,既考查核心专业知识,更侧重国内实际工作中的实操应用能力。证书由权威机构颁发,官网可查、在行业内获得广泛认可,考评结果客观反映持证者的国内税务合规专业水平,已成为企业财税岗位选聘、人才梯队建设的重要参考依据。
4、纳入精英人才培养工程,培育核心骨干与紧缺人才
“精英人才培养工程”由中国中小企业协会行业主管单位发起,由众多国家级专业社团组织、央国企、知名学术/研究机构共同参与发起的,培训联盟性质的人才培养工程,旨在为以专精特新企业为代表的国家重点支持领域企业,培养骨干管理人才、骨干技术人才、以及特定领域的紧缺人才。本项目的学员参与《职业能力适配分析》后,学员个人信息可纳入精英人才培养工程人才库。
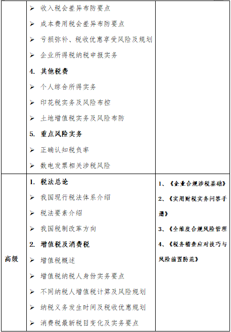
五、税务合规(CTC)职业能力证书培训科目及教材设置
1.培训内容具体如下表:





六、教材简介
《企业合规涉税基础》
融“实务解析及要点”于税种讲解中,从理论出发,走向实务。涉及大税增值税、企业所得税、个人所得税以及各小税,深度掌握十八税种,打好理论建设第一步。税务合规理解重点都标注清楚,各种税种合规涉税处理了然于胸。
《实用财税实务问答手册》
本书聚焦财税实操痛点,以问答形式梳理日常工作高频问题。涵盖发票处理、税务申报、账务核算、政策解读等核心模块,解答精准通俗,兼顾理论依据与实操步骤。适合企业财务人员、税务从业者及创业者,助力快速解决工作难题,提升财税处理效率。
《全维度合规风险管理》
本书打破单一领域合规视角,从多维度覆盖企业合规风险管理核心。助力企业管理者、合规从业者构建全流程风险防线,提升合规管理效能,保障企业稳健经营。
《税务稽查应对技巧与风险前置防范》
以税务稽查风险为主线,全面树立了在税务稽查工作中选案立案、检查程序、审理程序、案卷管理和案卷复查等各个环节中容易忽视的风险点,结合大量实际案例经验总结介绍,分析现行法律及税收政策中的相关规定和实际运用中的问题症结,提出切合实际的风险防范措施。
七、报名条件
基本条件
坚持原则,具有良好的职业道德;
认真执行《会计法》和国家统一的会计制度以及有关财经、财税法律、法规规章制度,无严重违反财经法规与纪律的行为;
履行岗位职责,热爱本职工作;
具备财经类相关专业初级(含初级)以上职称;
具体条件
报名参加税务合规CTC专业技能培训与考试的,除具备基本条件外,还应具备下列条件之一:
税务合规CTC(初级):
1. 有意从事企业财税岗位人员
2. 在校财税、审计等相关专业学科学生
3. 企业财税岗位、内部控制及审计岗位人员等
税务合规CTC(中级):
1. 财税、审计等相关专业毕业人员
2. 企业财务主管、会计人员及办税人员等
3. 会计师事务所、税务师事务所在职人员
税务合规CTC(高级):
1. 企业财务总监,财务经理及财务主管等
2. 会计师事务所、税务师事务所主要负责人及项目管理人员
八、报名、培训及考试
1.报名方式:在全国各地授权机构线下报名
2.培训方式:线上课程
3.考试时间:每季度末考试,具体时间以通知为准。
4.考试科数、总分、时长及题型:
总分100分,60分及以上为合格
5. 职业能力适配分析:《职业能力适配分析》作为精英人才培养工程--职业能力培训项目的重要环节,是学员个人信息纳入精英人才培养工程人才库的必要条件。考评内容不计入《税务会计中、高级(TAPA)职业能力考试》成绩。
6. 报名咨询:详情咨询当地招生机构
九、培训收费标准
税务合规CTC初级全国统一培训考试收费标准1380元;(暂未开设)
税务合规CTC中级全国统一培训考试收费标准4980元;
税务合规CTC高级全国统一培训考试收费标准6980元;
十、学员收益
1. 证书含金量高:证书由5A级行业协会——中国中小企业协会颁发,代表持证人通过了系统化的专业培训与考核,在业内具有高权威性与认可度,可作为用人单位在内部晋升、岗位选拔时的专业能力参考依据。
2. 行业广泛认同:证书获得行业内高度认可,可作为用人单位招聘录用、绩效考核、能力评估及职业晋升的核心参考依据。
3. 个人能力升维:持有证书标志着持证人具备高职业信誉度与优秀学习能力,系统掌握专业实用的税务合规理论知识与实战技能,拥有从事相关工作所需的专业视野、前沿观念及综合能力。
4. 职业进阶突破:金税四期背景下,持证人通过系统学习熟练掌握国家财税政策,显著提升税务合规职业素养与专业技能,能为企业有效降低财税风险,成为企业财税合规工作的中坚力量。助力持证人从基础财税岗位向高级税务合规人才转型,拓宽职业发展空间,精准把握行业发展带来的晋升机遇。
